Loading...
會員登入
入會申請
MENU
協會簡介
會員名錄
媒合專區
案場地圖
業界動態
活動紀錄
活動報名
特別感謝
聯盟專欄
聯絡我們
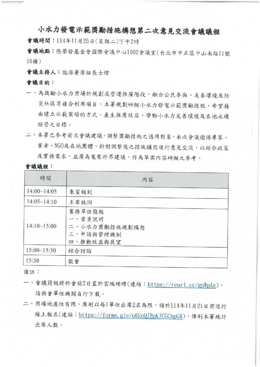
小水力發電示範獎勵措施構想第二次意見交流會議
日期:
2025-11-18
上一頁